质量报告
质量月报
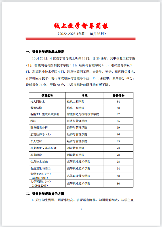
线上教学督导简报(2022-2023-1学期 10月26日)

线上教学督导简报(2022-2023-1学期 10月26日),请下载附件阅览。


上一条:线上教学督导简报(2022-2023-1学期 10月27日)

下一条:线上教学督导简报(2022-2023-1学期 10月25日)